Instance Verification Kit (IVK)
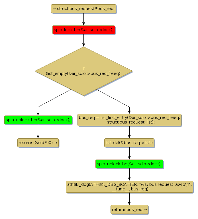
spin lock @ [5161+29+/linux-3.19-rc1/drivers/net/wireless/ath/ath6kl/sdio.c]
Instance Signature: lock
|
The Matching Pair Graph:
|
|
Function Name
|
Control Flow Graph (CFG)
|
Events Flow Graph (EFG)
|
Source Correspondence
|
|
ath6kl_sdio_alloc_busreq
|
|
|
[5073+24+/linux-3.19-rc1/drivers/net/wireless/ath/ath6kl/sdio.c]
|